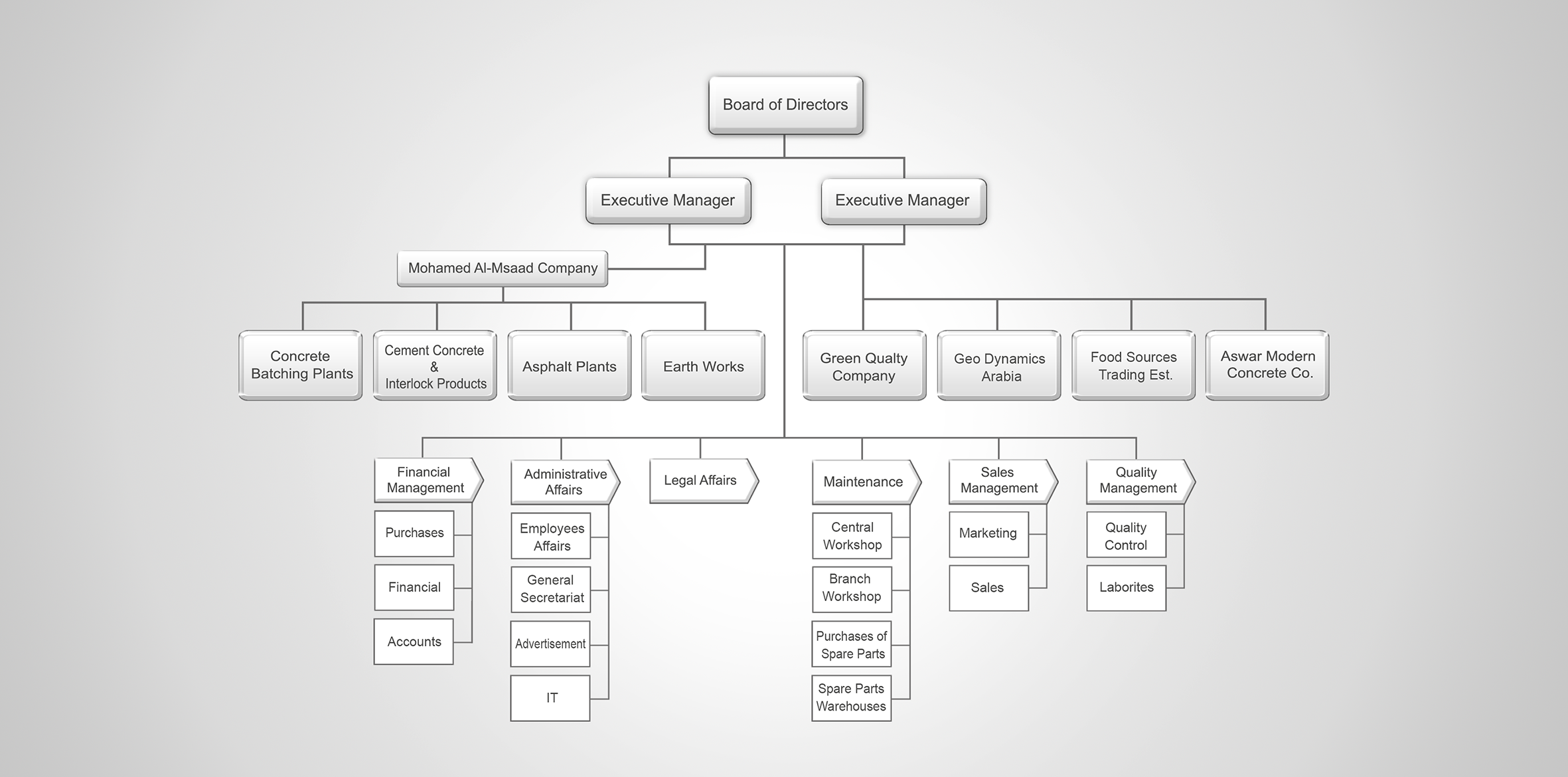
Mohammed Al Massad is a family owned company founded by Mr. Mohammed Al Massaad. It started its construction materials business in the early 1980's and then a ready-made concrete factory was established in Jeddah in early 1990. The production of prefabricated concrete is the basis of the company's business. In order to meet the market requirements, the company's huge infrastructure has been harnessed to expand into other fields such as... Go To Website